
inter-API fastCredit Services
Introduction
It is the documentation that includes personal loan disbursement services over interApi.
Methods
StartFastCreditApplication
EnterFastCreditInfo
DoFastCreditScoring
EnterFastCreditExtraInfo
EnterFastCreditCustomerInfo
EnterFastCreditDetailInfo
DoFastCreditUsage
How to Get Started
Step 1 - Sign Up & Register: To start building with our APIs, you'll need to sign up for account. Read our documentation on how to use the Inter-API services and secure your connection with the right electronic certificate
Step 2 - Get Subscription Key: To get your Subscription Key, you'll first need to Subscribe for a package on Products page.
Step 3 - Activate: Get your subscription key under profile menu. You can also add your applications here.
Step 4 - Test API Methods: Include your access token and the information needed for that API. From there, use the response for your application and you’re all set. Now you can start building applications with our API.
Step 5 - For Production: You 're now up and running on inter-API Portal. Submit for production When you’re finished testing, you may want to submit your app for production. If it seems like we’d be a good fit, we’ll look into it and do some testing together. Then, we’ll talk about next steps to move to production.
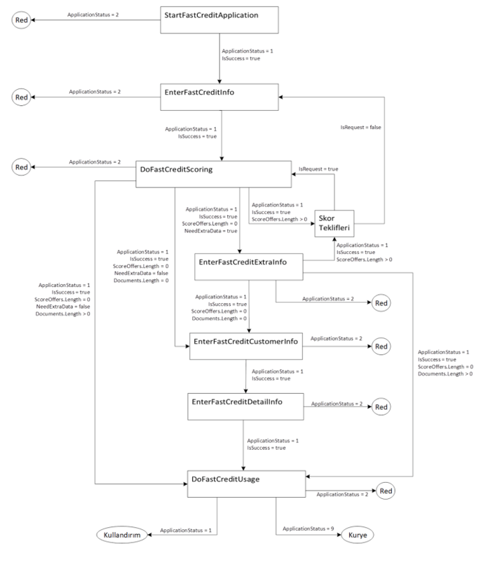
fastCredit Application Flowchart
StartFastCreditApplication
A new credit process is started through receiving the Citizenship Number and Phone Number informations.
Request
{
"Header": {
"AppKey": "***",
"ChannelSessionId": "331eb5f529c74df2b800926b5f34b874",
"ChannelRequestId": "5252012362481156055"
},
"Parameters": [
{
"CreditType": 1,
"CellphoneNumber": "5363728163",
"CitizenshipNumber": "57857238780",
"CustomerNo": 5035390028,
"IsDigitalOnboardingApplication": false
}
]
}Response
{
"$type": "ServiceResponseMessage",
"Data": {
"$type": "FastCreditStartApplicationMessage",
"UID": "2388ab09-b90f-420c-8ac3-5b9d15737835",
"WorkflowId": 2109100101000004,
"ResponseData": {
"$type": "FastCreditStartApplicationResponseData",
"CampaignCode": "IHTONYL",
"MinCreditMaturity": 1,
"MaxCreditmaturity": 60,
"MinCreditAmount": 1,
"MaxCreditAmount": 500000,
"FirstInstallmentDate": "2021-10-11T00:00:00",
"LastAvailableFirstInstallmentDate": "2021-10-25T00:00:00",
"BranchCode": 3920,
"IsNewCustomer": false,
"IsTBHSNeeded": false,
"Message": "Kredi başvurusu oluşturulmuştur.",
"ApplicationStatus": 1
},
"AccountingReference": "",
"State": 2,
}
}Input Values
Output Values
EnterFastCreditInfo
Through the credit amount, maturity and the first payment date infromation payment table and insurance is calculated.
Request
{
"Header": {
"AppKey": "***",
"ChannelSessionId": "331eb5f529c74df2b800926b5f34b874",
"ChannelRequestId": "5252012362481156055"
},
"Parameters": [
{
"CreditAmount": 25000.0,
"CreditMaturity": 24,
"FirstInstallmentDate": "2021-10-11T00:00:00",
"BranchCode": 9142,
"UID": "df40fc62-d64e-4ab8-b576-c43f83bf0bd8",
"CitizenshipNumber": "57857238780",
"CustomerNo": 5035390028
}
]
}Response
{
"$type": "ServiceResponseMessage",
"Data": {
"$type": "RetailExternalCreditServiceResponse",
"ResponseData": {
"$type": "FastCreditEntryResponse",
"PaymentTable": {
"$type": "RetailExternalCreditPaymentTable",
"PaymentTableInstallment": [
{
"$type": "RetailExternalCreditPaymentTableInstallment",
"InstallmentAmount": 1041.67,
"InstallmentDate": "2021-10-11T00:00:00",
"PrincipalAmountPerInstallment": 1041.67,
"SeqNumber": 1,
"InterestAmount": 0,
"KkdfAmount": 0,
"BsmvAmount": 0,
"RestPrincipalAmount": 23958.33,
"IsPaid": false
}
],
"InterestRate": 4.17,
"DelayInterestRate": 0,
"InstallmentAmount": 1041.67,
"TotalInstallmentAmount": 25000,
"RemainingInstallmentAmount": 25000,
"TotalInterestAmountWithTaxes": 0,
"TotalInterestAmount": 0,
"DelayInterestRate": 0,
"InstallmentAmount": 1041.67,
"TotalInstallmentAmount": 25000,
"RemainingInstallmentAmount": 25000
},
"AskMetlifeHealthQuestionsToCustomer": false,
"MetlifeHealthQuestions": [],
"CreditFacilityDate": "2021-09-10T00:00:00",
"Message": "Ödeme tablosu 9142 þubede 110887 referans ile oluþturulmuþtur.",
"ApplicationStatus": 1
}
}
}Input Values
Output Values
DoFastCreditScoring
Enables Score0 transaction to be made. After the EnterFastCreditInfo method, on the response to the request made from the scoring service, different credit types are offered depending on the scoring type. For the credit amounts provided in the EnterFastCreditInfo method to be recognized , DoFastCreditScoring service should be invoked again. (If the customer has other offers they are listed as well.)
Request
{
"Header": {
"AppKey": "***",
"ChannelSessionId": "331eb5f529c74df2b800926b5f34b874",
"ChannelRequestId": "5252012362481156055"
},
"Parameters": [
{
"IsMetlifeHealthQuestionsApproved": true,
"IsMetlifeKvkkApprovalApproved": true,
"WorkflowId": 2109130101000024,
"UID": "df40fc62-d64e-4ab8-b576-c43f83bf0bd8",
"CitizenshipNumber": "57857238780",
"CustomerNo": 5035390028
}
]
}Response
{
"$type": "ServiceResponseMessage",
"Data": {
"$type": "FastCreditScoringMessage",
"ScoreOffers": [
{
"$type": "RetailExternalCreditScoreOffersEntity",
"CreditAmount": 10000,
"Maturity": 3,
"IsAccept": true
},
{
"$type": "RetailExternalCreditScoreOffersEntity",
"CreditAmount": 25000,
"Maturity": 24,
"IsAccept": true
}
],
"Documents": null,
"ApplicationStatus": 1,
"State": 2
}
}Input Values
Output Values
EnterFastCreditExtraInfo
Makes Score0 transactions. In case of receiving grey or acceptance from scoring, insurance offer transactions are made and carries the process on.
Request
{
"Header": {
"AppKey": "***",
"ChannelSessionId": "331eb5f529c74df2b800926b5f34b874",
"ChannelRequestId": "5252012362481156055"
},
"Parameters": [
{
"WorkingStatus": "1",
"WorkArea": "7",
"Income": 25000.0,
"WorkTitle": "99",
"EducationStatus": "7",
"HomeStatus": "2",
"WorkflowId": 2109130101000024,
"UID": "df40fc62-d64e-4ab8-b576-c43f83bf0bd8",
"CitizenshipNumber": "57857238780",
"CustomerNo": 5035390028
}
]
}Response
{
"$type": "ServiceResponseMessage",
"Data": {
"$type": "EnterFastCreditExtraInfoMessage",
"State": 2
}
}Input Values
Output Values
EnterFastCreditCustomerInfo
Address query is made with the customer’s ID information.
Request
{
"Header": {
"AppKey": "***",
"ChannelSessionId": "331eb5f529c74df2b800926b5f34b874",
"ChannelRequestId": "5252012362481156055"
},
"Parameters": [
{
"Email": "neval@neval.com",
"IdentityNumber": "T35445964",
"BirthPlace": "34",
"BirthCountry": "90",
"FatcaQuestions": {
"HasGreenCard": false,
"HasUSCitizenship": false,
"USTaxPayer": false,
"OtherCountryTaxPayer": false,
"TaxPayerCountry": null,
"TaxNo": null,
"IRSNumber": null
},
"WorkflowId": 2109130101000024,
"UID": "df40fc62-d64e-4ab8-b576-c43f83bf0bd8",
"CitizenshipNumber": "57857238780",
"CustomerNo": 5035390028
}
]
}Response
{
"$type": "ServiceResponseMessage",
"Data": {
"$type": "FastCreditCustomerInfoMessage",
"AdnksAddress": {
"$type": "FastExternalCreditAddress",
"CityCode": 34,
"AddressType": 1,
"CountryCode": 90,
"City": "ÝSTANBUL",
"Town": "BAKIRKÖY",
"District": "Ataköy 1.",
"Street": "BEHÇET KEMAL ÇAÐLAR CADDESÝ",
"AddressDetail": "12. TEKMÝL SÝTESÝ A BLOK D: 24",
"PostalCode": "",
"CompanyCode": null
},
"State": 2
}
}Input Values
Output Values
EnterFastCreditDetailInfo
Checks the infromation received such as ID, email and address, and produces documents and proceeds in the transactions that don’t require courier.
Request
{
"Header": {
"AppKey": "***",
"ChannelSessionId": "331eb5f529c74df2b800926b5f34b874",
"ChannelRequestId": "5252012362481156055"
},
"Parameters": [
{
"Email": "neval@neval.com",
"IdentityNumber": "T35445964",
"BirthPlace": "34",
"BirthCountry": "90",
"FatcaQuestions": {
"HasGreenCard": false,
"HasUSCitizenship": false,
"USTaxPayer": false,
"OtherCountryTaxPayer": false,
"TaxPayerCountry": null,
"TaxNo": null,
"IRSNumber": null
},
"Addresses": [
{
"AddressType": 1,
"City": "İSTANBUL",
"CityCode": 34,
"Town": "BAKIRKÖY",
"District": "Ataköy 1.",
"Street": "BEHÇET KEMAL ÇAĞLAR CADDESİ",
"AddressDetail": "12. TEKMİL SİTESİ A BLOK D: 24",
"PostalCode": "",
"CountryCode": 90,
"CompanyName": null
}
],
"IsAdnksAddressVerified": true,
"IsReceiptNotExists": false,
"WorkflowId": 2109130101000024,
"UID": "df40fc62-d64e-4ab8-b576-c43f83bf0bd8",
"CitizenshipNumber": "57857238780",
"CustomerNo": 5035390028
}
]
}Response
{
"$type": "ServiceResponseMessage",
"Data": {
"$type": "EnterFastCreditExtraInfoMessage",
"State": 2
}
}Input Values
Output Values
DoFastCreditUsage
For the transactions that don’t require TBHS (which are current customer’s with updated TBHS), takes the documents and proceeds. For the transactions that require TBHS, if the courier choice is already done, courier reservations are made.
Request
{
"Header": {
"AppKey": "***",
"ChannelSessionId": "331eb5f529c74df2b800926b5f34b874",
"ChannelRequestId": "5252012362481156055"
},
"Parameters": [
{
"Documents": [],
"CourierAddressType": 1,
"WorkflowId": 2109130101000024,
"UID": "df40fc62-d64e-4ab8-b576-c43f83bf0bd8",
"CitizenshipNumber": "57857238780",
"CustomerNo": 5035390028
}
]
}Response
{
"$type": "ServiceResponseMessage",
"Data": {
"$type": "FastCreditUsageMessage",
"Documents": [],
"UID": "df40fc62-d64e-4ab8-b576-c43f83bf0bd8",
"WorkflowId": 2109130101000024,
"CitizenshipNumber": "57857238780",
"CourierAddressType": 1,
"TransactionCode": "FastCreditUsage",
"TransactionID": 2525812,
"State": 2
}
}